Purple Yam Powder Organic UBE Powder
UBE Powder Product name:Purple Yam Powder Appearance:Purple powder Specification:99% Country of origin: China Shelf life:24 Months Application :Food additives, beverages Payment method: T/T, paypal, western union MOQ: 1 kg
Product Details
Product Details
Product Introduction
Purple Yam Ube Powder, also known as "purple ginseng", is a plant of the Dioscorea family. It is edible for its large tuberous roots. It has a thick and long appearance, purple-red flesh, good taste, and is rich in starch, polysaccharides, protein, saponins, vitamins and other nutrients. Purple yam contains anthocyanins and diosgenin.

Product Specification
| Product Name | Purple Yam Ube Powder |
| Appearance | Purple powder |
| Sample | Available |
| Shelf Life | 24 Months |
| Storage |
Keep in a cool, dry, dark location in a tightly sealed container or cylinder. |
The main uses of purple yam powder include:
Direct consumption: As a nutritious meal replacement or food supplement, it is usually mixed with warm water and can be supplemented with honey, milk, or other ingredients.
Food processing: It can be used as a natural pigment and nutritional enhancer in foods such as bread, noodles, and pastries.
Health food and pharmaceutical applications: Its active ingredients can be used to develop products with health benefits.

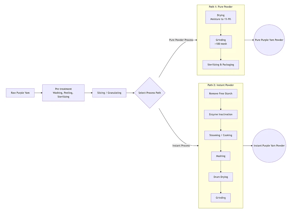
Pre-treatment: Raw yams are cleaned, peeled, and surface-sterilized.
Slicing/Granulating: Prepared yams are cut into small pieces to increase the surface area for drying.
Process Path Selection: The process diverges into two main paths based on the desired final product type.
Path 1 - Pure Powder Process: Focuses on physical grinding to retain native nutrients.
Drying: Reduces moisture content to 1%-9% for grinding, often using methods that preserve heat-sensitive compounds.
Grinding: Pulverized into a fine powder (over 100 mesh, even superfine 200 mesh).
Sterilizing & Packaging: The powder is sterilized and packaged to ensure safety and longevity.
Final Product: Pure Purple Yam Powder, which retains most native nutrients like diosgenin and mucilage.
Path 2 - Instant Powder Process: Includes a crucial cooking/gelatinization step.
Remove Free Starch: Washes away surface starch to improve texture.
Enzyme Inactivation: Uses steam or hot water to deactivate enzymes that cause browning and degradation.
Steaming / Cooking: Gelatinizes the starch, making it digestible and the product instant.
Mashing: Forms a paste for further drying.
Drum Drying: A specific drying method that uses heated rollers to quickly dry the paste into flakes, suitable for heat-sensitive materials.
Grinding: The dried flakes are ground into powder.
Final Product: Instant Purple Yam Powder, which is convenient and can be reconstituted with warm water.

Function and Applicaton
| Application Area | Example Products | Core Properties Utilized |
|---|---|---|
| Beverages & Meal Replacements | Nutritional paste, Meal replacement powder, Multigrain powder | Comprehensive nutrition, Convenience (instant) |
| Bakery & Pastry | Bread, Biscuits/Cookies, Cakes, Noodles | Natural colorant, Nutritional fortification, Flavor |
| Dairy & Beverages | Yogurt, Ice cream, Smoothies | Natural colorant, Nutritional enhancement, Texture |
OEM Service
We can package small bags for customers, such as 100g,250g, 500g bags, aluminum foil bags or paper bags, or cans, and can customize labels and bottles. We can also customize capsules. According to customer requirements, one capsule is generally 300-500mg, and each bottle is 60/90/120 capsules. Customized formulas can also be provided according to customer requirements.

Why Choose Us
As a supplier of plant extracts for 15 years, we can guarantee the quality of products, we can provide different customized services.If you have any requirements, please contact us.
1. Timely online communication and reply within 12 hours;
2. Choose high-quality raw materials;
3.OEM/ODM Private Label Service;
4. Reasonable and competitive price;
5. Provided free sample;
6. Credit guarantee: Alibaba third-party trade guarantee;
7. Fast delivery time: stable inventory of products; Mass production within 7 days;
8. Quality assurance: Internationally authorized third party testing for the products you need.
9. Halal, Kosher, ISO 9001, ISO22000, ECO, GMP, FDA and other certificates are our strong backing to ensure product quality.

Deliver & Shipping
We accept International Express--Fedex/DHL/UPS, air shipping and sea shipping, We can ship to all over the world, even to some remote areas, such as remote areas of Russia, countries near the north and south poles.

Our products meet ISO standards, We are very specialized in Matcha Powder.If you are interested in our products, please send email to: haozebio2014@gmail.com
Hot Tags: matcha powder, suppliers, manufacturers, factory, customized, wholesale, buy, price, bulk, high quality, free sample, Soursop Fruit Powder, Soybean Extract Powder, men''s Health Raw Materials, Jujube Date Extract Powder, Other Raw Materials of Health Care Products, Apigenin 98
Hot Tags: purple yam powder organic ube powder, suppliers, manufacturers, factory, customized, wholesale, buy, price, bulk, high quality, free sample
Send Inquiry







